문제 링크
1949번: 우수 마을
N개의 마을로 이루어진 나라가 있다. 편의상 마을에는 1부터 N까지 번호가 붙어 있다고 하자. 이 나라는 트리(Tree) 구조로 이루어져 있다. 즉 마을과 마을 사이를 직접 잇는 N-1개의 길이 있으며,
www.acmicpc.net
주의사항
- JAVA를 사용하여 프로그램을 사용하였습니다.
- 백준에서 코드를 작성하였을 때 아래 형태에서 Main에서 결과가 출력되어야 합니다.
public class Main{
public static void main(String[] args){
}
}
문제 설명


접근 방법
트리
서로 다른 두 노드를 잇는 길이 하나뿐인 그래프(사이클 X)
트리 구조 - 위키백과, 우리 모두의 백과사전
ko.wikipedia.org
동적계획법
동일한 연산을 계속 반복하여 비효율적으로 코드가 실행되어 그것을 향상시키기 위하여 반복되는 연산의 결과를 따로 저장하여 적재적소에 코드가 더 효율적으로 만드는 방법입니다.
이 문제에 핵심은
1. 그래프에 대한 정보와 마을의 가중치(주민)이 주어집니다.
2. 우수 마을은 인접할 수 없으며 우수 마을이 아닌 곳은 적어도 하나 이상의 우수 마을을 인접해야 한다.
3. 우수 마을의 주민 총합이 가장 큰 결과를 출력합니다.
입력받은 그래프 내용에 대해서 트리의 형태로 만들어주었습니다.
※저는 루트 노드를 1로 설정하고 트리를 만들었습니다.
DFS탐색으로 우수마을이 되는 모든 경우를 만들었습니다.
DFS 탐색을 진행할 때 2가지로 나뉠 수 있습니다.
현재 탐색하는 마을이 우수 마을일 때 : 인접한 마을은 우수 마을이 아니어야 한다.
위 과정을 탐색할 때 메모이제이션을 이용하여 반복되는 연산을 최소화하였습니다.
메모이제이션의 값을 이용하여 최대 우수 마을의 주민 수를 구하였습니다.
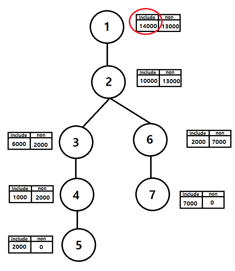
예제입력1

루트 정점 1이 우수 마을일 때 : 정점 2는 우수 마을이 아니다.
정점 2는 우수 마을이 아니다 : 정점 3,6은 우수 마을이거나 아니어도 된다.
.....
위 과정을 DFS로 진행하면 최소 얼리어답터의 경우를 구할 수 있습니다.

최대 우수 마을 주민의 수 : 14000
- BufferedReader를 사용하여 입력 값을 저장하였습니다.
- StringTokenizer를 사용하여 그래프에 대한 정보 및 주민 정보를 저장합니다.
- 루트 정점 1로 하는 트리를 만드는 buildTree함수를 실행하였습니다.
- DFS와 메모이제이션을 이용하여 루트 정점에 따른 최대 우수 마을 주민 수를 구하는 search함수를 실행하였습니다.
- BufferedWriter에 최대 우수 마을 수를 저장하였습니다.
- BufferedWriter에 저장된 결과값을 출력하였습니다.
- buildTree함수는 주어진 그래프를 트리의 형태로 만드는 함수입니다.
- search함수는 DFS와 메모이제이션을 이용하여 우수 마을이 만들어지는 모든 경우에서 주민 최대값을 구합니다.
결과 코드
import java.util.*;
import java.io.*;
public class Main {
static int N;
static int[] width; //주민 가중치 배열
static int[][] DP; //메오이제이션 배열
static ArrayList<ArrayList<Integer>> graph = new ArrayList<>(); //그래프 리스트
static ArrayList<ArrayList<Integer>> tree = new ArrayList<>(); //트리 리스트
static public void main(String[] args) throws IOException{
BufferedReader br = new BufferedReader(new InputStreamReader(System.in));
//입력값 처리하는 BufferedReader
BufferedWriter bw = new BufferedWriter(new OutputStreamWriter(System.out));
//결과값 출력하는 BufferedWriter
StringTokenizer st;
N = Integer.parseInt(br.readLine());
width = new int[N+1];
DP = new int[N+1][2];
for(int i=0;i<=N;i++){
graph.add(new ArrayList<>());
tree.add(new ArrayList<>());
}
st = new StringTokenizer(br.readLine()," ");
//주민 수 저장
for(int i=1;i<=N;i++)
width[i] = Integer.parseInt(st.nextToken());
//그래프 저장
for(int i=0;i<N-1;i++){
st = new StringTokenizer(br.readLine()," ");
int a = Integer.parseInt(st.nextToken());
int b = Integer.parseInt(st.nextToken());
graph.get(a).add(b);
graph.get(b).add(a);
}
buildTree(1, 0); //루트 정점 1로 트리 만들기
int rootInclude = search(1, 1); //루트 정점 우수 마을일 때
int nonRootInclude = search(1, 0); //루트 정점 우수 마을 아닐 때
if(rootInclude>nonRootInclude) //더 큰 우수 마을의 주민 수 구하기
bw.write(rootInclude + "\n");
else
bw.write(nonRootInclude + "\n");
bw.flush(); //결과 출력
bw.close();
br.close();
}
//DFS탐색으로 우수마을의 모든 경우에 최대 주민 수 구하는 함수
static int search(int cur, int check){
if(DP[cur][check]!=0)
return DP[cur][check];
int result = 0;
if(check==1){
result += width[cur];
for(Integer next : tree.get(cur))
result += search(next, 0);
}else{
for(Integer next : tree.get(cur)){
int include = search(next, 1);
int nonInclude = search(next,0);
if(include>nonInclude)
result += include;
else
result += nonInclude;
}
}
return DP[cur][check] = result;
}
//그래프 형태를 트리 형태로 바꾸는 함수
static void buildTree(int cur, int parent){
for(Integer next : graph.get(cur)){
if(next != parent){
tree.get(cur).add(next);
buildTree(next, cur);
}
}
}
}
'백준' 카테고리의 다른 글
| [백준] 단계별로 풀어보기(단계:33, 기하2,JAVA)2166번, 다각형의 면적 (0) | 2022.06.22 |
|---|---|
| [백준] code.plus(BFS 알고리즘,JAVA)12886번, 돌 그룹 (0) | 2022.06.21 |
| [백준] 단계별로 풀어보기(단계:32, 트리에서의 동적 계획법,JAVA)2533번, 사회망 서비스(SNS) (0) | 2022.06.19 |
| [백준] code.plus(BFS 알고리즘,JAVA)14502번, 연구소 (0) | 2022.06.18 |
| [백준] 단계별로 풀어보기(단계:32, 트리에서의 동적 계획법,JAVA)2213번, 트리의 독립집합 (0) | 2022.06.17 |
댓글